[metaslider id=326]

7511A_outline

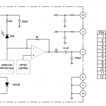
‹ Return to HIGH SENSITIVITY APD OPTICAL RECEIVER APPLICATION NOTES

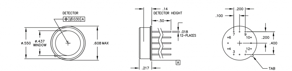
Figure 1: Model 7511A-1-04 Dimensions and Package Detail